Carregant...
Miniatura

Tipus de document

Altres

Data de publicació

Llicència de publicació

cc-by (c) Universitat de Barcelona. CRAI, 2024
Si us plau utilitzeu sempre aquest identificador per citar o enllaçar aquest document: https://hdl.handle.net/2445/184489

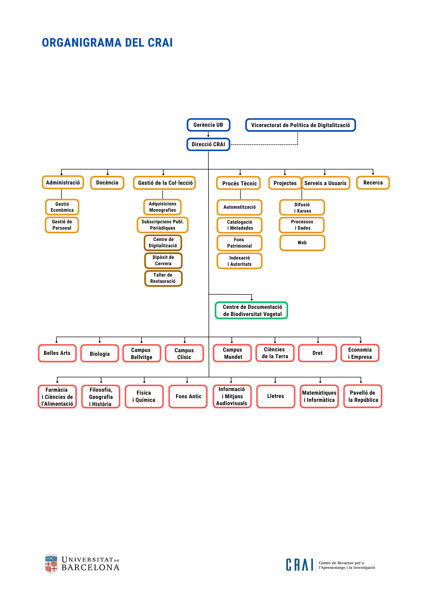
Organigrama del CRAI de la Universitat de Barcelona (2024)

Títol de la revista

Director/Tutor

ISSN de la revista

Títol del volum

Recurs relacionat

Resum

El CRAI de la UB posa a disposició de tots els membres de la comunitat universitària i de la societat en general els nostres setze CRAI biblioteques, el Centre de Documentació de Biodiversitat Vegetal, el Centre de Digitalització i les unitats transversals que donen suport a tots els estaments de la institució, tant en l’aprenentatge i la docència com en la recerca.

Citació

Citació

Universitat de Barcelona. CRAI. Organigrama del CRAI de la Universitat de Barcelona (2024). [consulta: 26 de febrer de 2026]. [Disponible a: https://hdl.handle.net/2445/184489]

Exportar metadades

JSON - METS

Compartir registre